DCDC Converter Design Basics Part 2 Boost Converters Circuit Diagram So, a Boost converter is also called a step-up converter or step-up chopper. It is given the name "boost" because the obtained output voltage is higher than the supplied input voltage. It performs the reverse operation of the buck converter which converts higher DC input into lower DC output. The boost converter is used to step up an input

A boost converter is basically a step-up chopper or step-up dc-to-dc converter by which we can obtain an output voltage greater than the input voltage. In other words, boost converters are regulator circuits that generate a voltage at the output side whose magnitude will be greater than or equal to the input applied voltage.

Boost Converter: Basics, Working, Design & Operation Circuit Diagram
A Practical Boost Converter Circuit Design using IC 555 Now let's refer to our fourth step-up converter design which will boost a 3.7 V input DC to 24 V output DC. This simple circuit is built using an IC 555 circuit for boosting USB 5V to 24V , or any other desired level. The boost converter (step-up converter) is used when the output voltage must be higher than the input voltage. As apparent from Figure 1., the inductor is in the input circuit, which means that this topology has no discontinuous input current. You can see an overview of basic power converters in the article DC-DC Converter Basic Characteristics and Formulas.

Next we need to calculate the MAX OUTPUT CURRENT the boost converter can output: = - This is the current switch limit of the boost converter. Example: = = 0.33A = = 0.45A. Step 7: Next we will calculate the MAX SWITCHING CURRENT, the Inductor will see. This value cannot exceed the ILIM value of the boost converter: Example: = 0.94A = 0.72A In this tutorial we will learn how to build and how a DC to DC boost converter works. The circuit is very basic using just one diode, an inductor and a capacitor. The switch will be a MOSFET transistor and to create the PWM signal we will use a 555 timer in the PWM configuration, boost adjustable controller or one Arduino NANO.

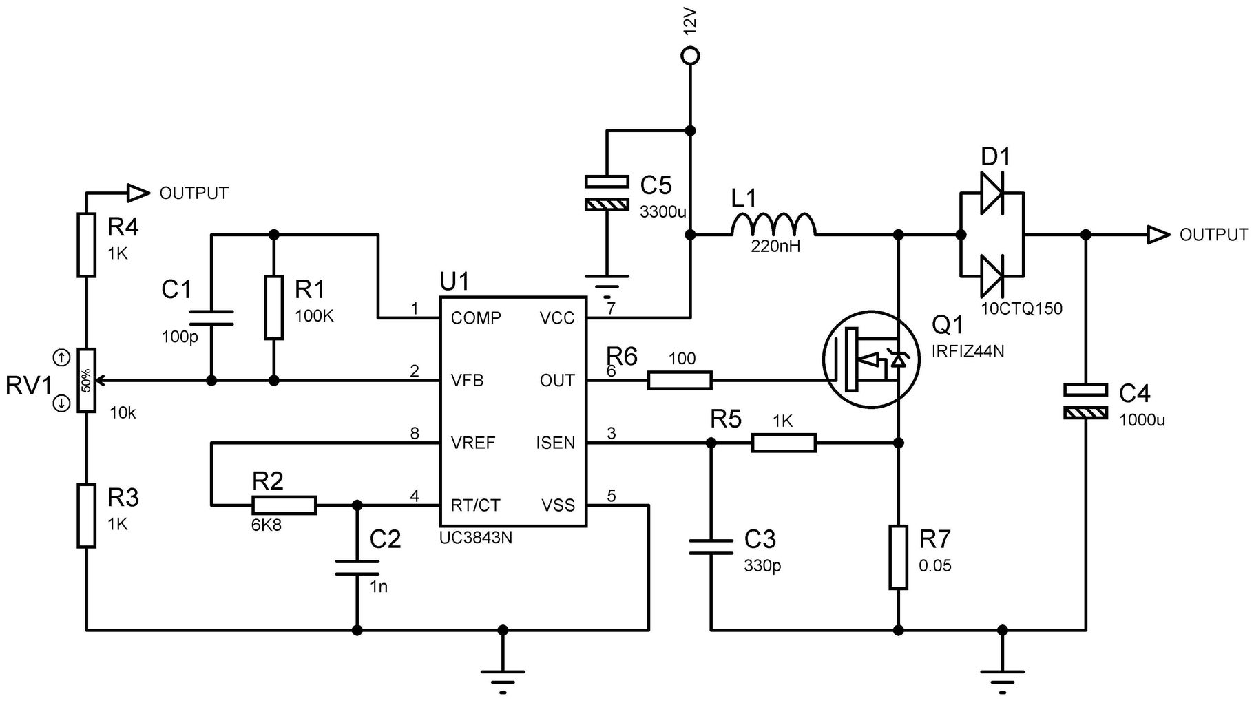
How to Build a Boost Converter Circuit: Explained with Calculations Circuit Diagram
A DC-to-DC boost converter circuit is a circuit that can convert a DC voltage into a larger DC voltage. So, for example, you may be able to convert a 5V DC voltage into 30V. A DC-to-DC converter works on the principle of an inductor primarily and a capacitor. When fed DC power, the inductor acts as a energy storage device for current. As long
